Kaip ląstelių membranos taisymo baltymai reguliuoja transkripcijos faktoriaus signalo perdavimą, kad kontroliuotų inkstų fibrozę
Mar 15, 2022
Kontaktai: Audrey Hu Whatsapp/hp: 0086 13880143964 El. paštas:audrey.hu@wecistanche.com
Haichang Li
Inkstasfibrozė yra susijusi su ūminiu progresavimuinkstassužalojimas dėl lėtinės inkstų ligos. Įrodyta, kad MG53, ląstelių membraną atstatantis baltymas, apsaugo nuo inkstų epitelio ląstelių pažeidimo ir ūminio inkstų pažeidimo. Čia įvertinome MG53 vaidmenį moduliuojantinkstasfibrozė senstančiose pelėse ir pelėms, turinčioms vienpusę šlapimtakio obstrukciją (UUO), žinomas progresuojančios inkstų fibrozės modelis. Pelėms, kurioms buvo abliuota MG53, su amžiumi išsivystė daugiau intersticinės fibrozės nei to paties amžiaus nepažeistoms MG{1}}pelėms. Panašiai, nesant MG53,inkstasfibrozė buvo perdėta, palyginti su pelėmis, kurių MG53 užsikimšusiame inkste buvo nepažeistas, palyginti su priešingu neužkimštu inkstu arba fiktyviai operuotų pelių inkstais. Užsikimšo šlapimtakisinkstusiš pelių, kurių MG53 trūkumas, taip pat buvo daug daugiau uždegimo nei šlapimtakių užsikimšę inkstai iš nepažeistų MG53 pelių. In vitro eksperimentai parodė, kad MG53 gali patekti į proksimalinių kanalėlių epitelio ląstelių branduolius ir tiesiogiai sąveikauti su p65 transkripcijos faktoriaus NF-kB komponentu, suteikdamas galimą padidėjusį uždegimą, kai nėra MG53. Norėdami tai išbandyti, pelėms, kurioms buvo taikomas UUO, buvo suteikta sustiprinta MG53 ekspresija per inžinerines ląsteles arba tiesioginį rekombinantinių baltymų tiekimą. Tai sumažino NF-kB aktyvaciją ir uždegimą bei susilpnino inkstų fibrozę. Taigi, MG53 gali atlikti terapinį vaidmenį gydant lėtinį inkstų uždegimą ir taip apsaugoti nuofibrozėkuris sukelia lėtinės inkstų ligos fenotipą.

Cistanche tubulosa apsaugo nuo inkstų ligos, spustelėkite čia, kad gautumėte mėginį
Vertimo teiginys Lėtinis uždegimas sukelia fibrozinį remodeliavimą, kuris taip pat gali būti perėjimo nuo ūminio inkstų pažeidimo prie lėtinės inkstų ligos pagrindas. Inkstų uždegimo patogenezėje dalyvauja baltymo uždegiminio transkripcijos faktoriaus branduolinio faktoriaus-KB (NF-kB) aktyvinimas. Čia pateikiame įrodymų, kad MG53, anksčiau nustatytas ląstelių membranos atkūrimo baltymas, tiesiogiai sąveikauja su NF-KB ir sumažina jo transkripcijos aktyvumą. Kartu eksogeniškai vartojamas MG53 gali sumažinti uždegiminio inksto fibrozinį remodeliavimąsi. Šie atradimai rodo apsauginę MG53 ir NF-kB sąveiką, kad susilpnėtų uždegimo sukeltos inkstų fibrozės vystymasis. Farmakologinis MG53 vartojimas gali būti perspektyvus progresuojančios inkstų fibrozės gydymo metodas.
Inkstų funkcijos sutrikimas, kuris gali būti klasifikuojamas kaip ūminis inkstų pažeidimas (AKI) arba lėtinė inkstų liga (CKD), išaugo į epidemiją vyresnio amžiaus žmonėms. 2017 m. CKD paplitimas pasiekė 14,5 procento 65 metų ir vyresnių žmonių, todėl Medicare gydymui išlaidos viršijo 84 mlrd.1,2AKI ir CKD dažniau pasireiškia vyresnio amžiaus žmonėms, daugiausia dėl padidėjusio jautrumo sužalojimui ir sumažėjusio gebėjimo atstatyti senstantį inkstą. Klinikiniai tyrimai parodė, kad CKD yra pagrindinis AKI rizikos veiksnys, ir, atvirkščiai, AKI epizodai gali paspartinti CKD progresavimą link galutinės inkstų ligos stadijos. Šiuo metu AKI gydymas daugiausia yra palaikomasis, o nusistovėjusios ŠKL gydymas yra nukreiptas į progresavimo sulėtinimą slopinant renino, angiotenzino ir aldosterono sistemą, o dabar galbūt slopinant natrio ir gliukozės kotransporterio -2 slopinimą.3,4
Priklausomai nuo sužalojimo sunkumo, proksimalinėse kanalėlių ląstelėse, kurios yra pagrindinis ūminio pažeidimo taikinys, gali pasireikšti ląstelių ciklo progresavimo,5,6 metabolizmo,7 baltymų uždegiminių ir profibrozinių citokinų sekrecijos arba dalinio epitelio-mezenchiminio perėjimo8 pokyčiai. nuo kurių priklausys, ar remodeliavimas/remontas bus sėkmingas, ar netinkamai prisitaikys ir sukels inkstų fibrozę, būdingą CKD požymiui.9,10 Šis remodeliavimas paprastai vyksta inkstų uždegimo fone,
sumažėjęs aprūpinimas kraujagyslėmis ir ekstraląstelinės matricos (ECM) baltymų gamyba, įskaitant epitelio ląstelių praradimą ir kolageno, lygiųjų raumenų aktino ir fibronektino kaupimąsi; jis taip pat turi didelę koreliaciją su inkstų funkcijos pablogėjimu.
Lėtinis uždegimas sukelia fibrozinį remodeliavimąsi, kuris taip pat gali būti pagrindas perėjimui nuo AKI prie CKD.11–13 Kaupiami tyrimai rodo, kad branduolinio faktoriaus kB (NF-kB) transkripcijos faktorius dalyvauja inkstų uždegimo, kurį sukelia infekcija, sužalojimas, arba transplantacija.11,12,14 Kanoninio NF-kB kelio aktyvacija prasideda nuo NF-kB (IkB) kinazės inhibitoriaus aktyvavimo, dėl kurio vyksta IkBa fosforilinimas ir skaidymas bei NF-kB heterodimerų branduolinė translokacija.15 NF-kB signalizacijos aktyvavimą inkstų epitelio ląstelėse ir infiltruojančias imunines ląsteles gali sukelti patofiziologiniai veiksniai, tokie kaip lipopolisacharidų (LPS) poveikis arba išemijos-reperfuzijos pažeidimas.16 Molekulinio profiliavimo tyrimai atskleidžia nfkb1 kaip pagrindinį inkstų fibrozės veiksnį.17Be inkstų kanalėlių ląstelių, įgimtos imuninės ląstelės, tokios kaip makrofagai ir dendritinės ląstelės, taip pat prisideda prie inkstų pažeidimo, uždegimo ir fibrozinio remodeliavimo.13,18–20

cistanche yra veiksmingas gydant inkstų funkcijos sutrikimą
Vis daugiau įrodymų rodo, kad iš raumenų gaunami sekrecijos veiksniai (ty miokinai) moduliuoja sisteminę fiziologiją per audinių skerspjūvį, kad paveiktų inkstų ligų progresavimą.21MG53 (taip pat vadinamas TRIM72) yra raumenimis praturtintas trišalis motyvas (TRIM) baltymas, turintis lemiamą funkciją ląstelių membranų atstatyme.22,23 TRIM šeimos baltymai atlieka įvairias funkcijas – nuo imuninės signalizacijos reguliavimo iki audinių atstatymo.24MG53-tarpininkaujamas membranos atstatymas yra susijęs su ūminio skeleto raumenų pažeidimo mažinimu,25inkstai,26širdis,27 plaučiai, 28 smegenys,29,30ir oda.31Ankstesni mūsų tyrimai nustatė žemą MG53 ekspresijos lygį inkstuose, o tai yra pagrindinis AKI apsaugos komponentas, o pelės, kurioms trūksta MG53 (mg53 / ), buvo jautresnės streso sukeltai AKI.26Taip pat neseniai parodėme, kad nuolatinis MG53 padidėjimas kraujotakoje pagerina audinių sužalojimo atstatymą ir regeneraciją.32 Santykinis inkstų specifinio ir išorinio cirkuliuojančio MG53 vaidmuo moduliuojant inkstų fibrozę progresuojančios CKD metu vis dar nežinomas.
Pastaruoju metu atsirado naujas MG53 vaidmuo moduliuojant audinių apsaugą slopinant uždegimą, ypač moduliuojant NF-kB signalizaciją. Pavyzdžiui, MG53 susilpnina LPS sukeltą neurotoksiškumą ir nervų uždegimą, slopindamas TLR4/NF-kB kelią, o širdies MG53 reguliuoja KChIP2 ekspresiją, kad kontroliuotų elektrofiziologinį remodeliavimąsi širdies hipertrofijos metu.34 Be to, mes parodėme dvigubą MG53 funkciją. užkirsti kelią netinkamam hiperuždegiminiam atsakui subletalinės A gripo viruso infekcijos metu, kuriai būdinga per didelė interferono b gamyba, slopinant IRF3/NF-kB aktyvaciją ir slopinant nenormalų intracelulinį Ca2þ signalą makrofaguose.35 Be to, suleidus mirtiną A gripo dozę buvo įrodyta, kad MG53 apsaugo nuo mirtingumo ir plaučių pažeidimo ne tiesiogiai paveikdamas viruso titrus per se, bet sumažindamas citokinų audrą (interferono-b, interleukino-6 ir interleukino-1b) dėl neigiamo reguliavimo. NLRP3 uždegimas ir plaučių piroptozės prevencija.36 Be to, ilgalaikis egzogeninio MG53 gydymas didelėmis dozėmis buvo susijęs su NF-kB slopinimu. – tarpininkaujamas uždegimas senyvoje širdyje.37 Šie tyrimai rodo, kad MG53 gali moduliuoti nenormalų NF-kB signalizaciją uždegimo metu, tačiau ar tai vyksta inkstų uždegimo kontekste, nebuvo tirta.
Mes postulavome, kad MG53 reguliuoja inkstų uždegimą, moduliuodamas NF-KB transkripcijos aktyvumą ir tokiu būdu gali susilpninti inkstų fibrozę, atsirandančią dėl lėtinio uždegimo. Šis tyrimas buvo atliktas siekiant išspręsti šią hipotezę.

cistanche yra veiksmingas gydant inkstų ligas
METODAI
Gyvūnų tyrimai
Visi eksperimentai su gyvūnais atitiko Nacionalinių sveikatos institutų laboratorinių gyvūnų priežiūros ir naudojimo vadovą ir Ohajo valstijos universiteto institucinio gyvūnų priežiūros ir naudojimo komiteto patvirtintus protokolus. Amžiaus atitikimo laukinis tipas (WT) arba mg53-/-129S1/SvImJ padermės nevados buvo panaudotos22, siekiant nustatyti MG53 vaidmenį moduliuojant nuo amžiaus priklausomą ir vienašalę šlapimtakio obstrukcijos (UUO) sukeltą inkstų fibrozę. C57B6 / J pelės (9–10 savaičių) buvo įsigytos iš Jackson Labs.
Inkstų pažeidimo tyrimams pelėms (9–12 savaičių) buvo atliktas UUO, kad būtų sukelta inkstų fibrozė. Pelės buvo anestezuotos izofluranu (1,5 proc. –2{5}} proc.), kad būtų užtikrinta gili anestezijos plokštuma. UUO procedūra buvo atlikta du kartus perrišant kairįjį šlapimtakį 5-0 chirurginiu šilku pagal paskelbtus protokolus.38 Apgaulingoms pelėms buvo atliktas tik pilvo odos pjūvis. Norint įvertinti rhMG53 poveikį obstrukciniam inkstų pažeidimui, 1 UUO pelių grupė gavo rhMG53 (2 mg/kg) injekciją į uodegos veną, pradedant iš karto po UUO operacijos ({12}} diena), o po to kasdien 7 dienas, po 2 papildomos dozės 9 ir 11 dienomis. Kontrolinė UUO pelių grupė gavo fiziologinio tirpalo injekcijas pagal tą patį tvarkaraštį. Pelės buvo nužudytos 12 dieną po UUO operacijos, inkstai buvo perfuzuoti in situ fosfatiniu buferiniu tirpalu, o audinių mėginiai iš UUO inksto ir priešingo inksto buvo paimti histologijai ir Western blot analizei.
Atskiruose tyrimuose WT ir mg53-/-pelėms buvo atlikta UUO arba fiktyvi operacija ir jos buvo nužudytos 7 dieną po operacijos. MG53 buvo skiriamas pelėms naudojant ląstelinės terapijos metodą.39 RAW 264.7 makrofagai buvo užkrėsti nuo doksiciklino (DOX) priklausomomis Ad tPA-MG{8}}vyšnių viruso dalelėmis 24 valandas. Užkrėstos ląstelės ({{10}} /100 ml fiziologinio tirpalo vienai pelei) buvo sušvirkštos į uodegos veną pelėms iškart po operacijos (0 dienos injekcija). Pelėms buvo sušvirkštos 4 Ad-tPA-MG53 transdukuotų RAW ląstelių 0, 1, 3 ir 6 dienomis. Iškart po 0 dienos ląstelių injekcijos pelės buvo atsitiktinai suskirstytos į grupę, kuri gavo DOX, ir grupę, kuri negavo DOX (2 mg/ml 5 procentų sacharozės tirpale) savo geriamajame vandenyje 7 dienas ir po to nužudomi. Audinių mėginiai iš UUO inksto ir priešingo inksto buvo paimti histologijai, RNR ir baltymų analizei.
Statistinės analizės Duomenys išreiškiami vidurkiais -SD. Palyginimas grupėse buvo atliktas naudojant Stjudento t-testą, lyginant 2 eksperimentinius pagrindinius tyrimus H Li ir kt.: MG53 moduliuoja NF-kB sergant inkstų fibroze 2 Kidney International (2021) -, --- grupės ir 1-daugiau nei 2 grupių dispersijos analizė (Graphpad Prism 8.2; GraphPad), po kurios atliekamas Bonferroni arba Holm-Sidak kelių palyginimų testas ad hoc. Vertė P < 0,05="" buvo="" laikoma="" statistiškai="">
Papildomi metodai Visi metodai, įskaitant histologinį įvertinimą, serumo kreatinino matavimus, plazmidės konstrukcijas, ląstelių kultūrą ir pirminių kanalėlių epitelio ląstelių išskyrimą, adenoviruso paruošimą ir ląstelių infekciją, NF kB p65 branduolio translokacijos tyrimą, imunohistochemiją ir konfokalinius vaizdus, NF-kB luciferazės reporterio tyrimą, citokino tyrimą. Su fermentais susijęs imunosorbentinis tyrimas, audinių frakcionavimas, imunoblotavimas, koimunoprecipitacija, kiekybinė realaus laiko polimerazės grandininė reakcija (papildoma S1 lentelė) ir rhMG53 gamyba yra papildomuose metoduose.

cistanche tubulosa ekstraktas: gydo inkstų ligas
REZULTATAI
Pelėms, turinčioms MG53 abliaciją, išsivysto nuo amžiaus priklausoma inkstų fibrozė
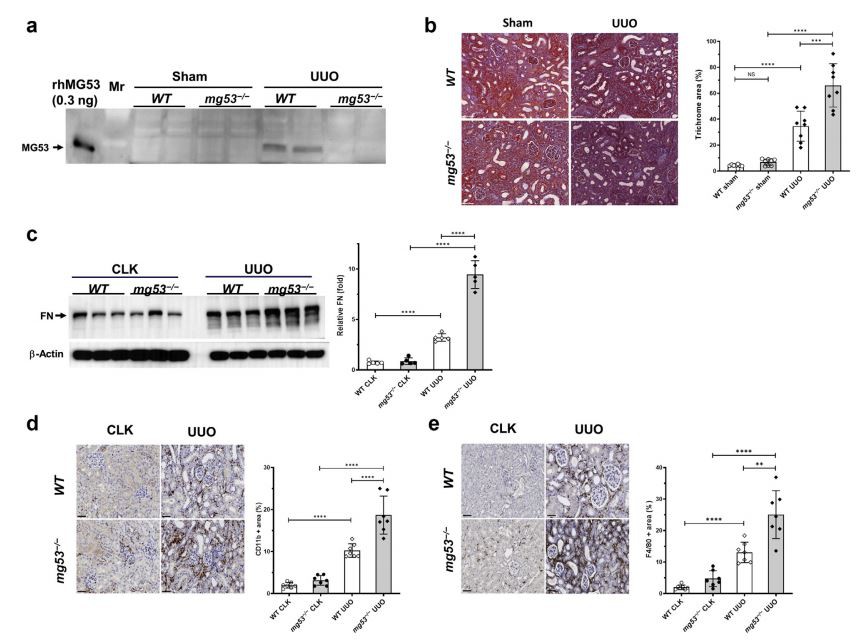
Palyginome senėjimo poveikį inkstų funkcijai ir fibrozei mg53-/-ir WT pelėms. Patvirtinome savo ankstesnį pastebėjimą, kad nors jaunų pelių (2 mėn.) kreatinino kiekis serume su MG53 ir be jo reikšmingai nesiskyrė, vyresnio amžiaus (16–20 mėnesių) mg53-/-pelių serumo kreatinino kiekis buvo žymiai didesnis nei pagal amžių atitinkančios WT kontrolinės grupės (1a pav.). Remdamiesi trichromo dažymu, nustatėme, kad mg53-/-pelėms buvo daugiau inkstų fibrozės, palyginti su WT pelėmis, pradedant nuo 5 mėnesių amžiaus ir tęsiant iki 20 mėnesių amžiaus (1b ir c paveikslai). Imunohistocheminis dažymas buvo naudojamas siekiant įvertinti MG53 abliacijos įtaką leukocitų, monocitų ir makrofagų infiltracijai 2- mėnesio ir 5- mėnesio senumo pelių inkstuose (1d ir e paveikslai). Jaunų WT ir mg{8}}/- pelių inkstuose intrarenalinių leukocitų kiekis buvo panašus, tačiau žymiai daugiau uždegiminių ląstelių buvo rasta mg53/inkstuose nei WT 5-mėnesių pelių inkstuose.
Be to, lygiųjų raumenų aktino ir fibronektino, 2 ekstraląstelinės matricos baltymų, dažniausiai randamų inkstų fibrozės srityse, imunohistochemija parodė, kad inkstų glomeruluose ir tubulointerstitiume iš 3-} kartų padidėja dažymas {4}}mg
UUO sukelia paūmėjusį inkstų uždegimą ir fibrozę mg{0}}/- pelėms. Inkstų MG53 lygis, nustatytas imunoblotingu, reikšmingai padidėjo praėjus 7 dienoms po UUO (2a pav.). Mg53- /- UUO inkstuose buvo perdėta fibrozė su 30 procentų papildomo trichromo nudažyto ploto nei WT UUO inkstuose (2b pav.).


MG53 moduliuoja NF-KB aktyvaciją ir p65 branduolio lokalizaciją
NF-kB (p65) aktyvumas buvo įvertintas UUO modeliu. Bendras p65 (t-p65) skaičius reikšmingai padidėjo UUO inkstuose nuo WT ir mg53 / pelių, tačiau NF-kB aktyvacija, įvertinta kaip p65 fosforilinimas, buvo didesnė (16- karto) naudojant mg53 / UUO. inkstas nei WT UUO inkstas (2- karto), palyginti su fiktyviai operuotais gyvūnais (3a pav.). Išanalizavome santykinius transformuojančio augimo faktoriaus b1 (TGF-b1), plazminogeno aktyvatoriaus inhibitoriaus-1 (PAI-1) ir I tipo alfa 1 (Col1a1) kolageno RNR lygius užsikimšusiame inkste. aptiktas žemas genų ekspresijos lygis fiktyviuose gyvūnuose ir panaši indukcija (TGF-b1, w10 kartų; PAI-1, w40 kartų; Col1a1, w40 kartų) UUO inkstuose iš WT ir mg53 / (3b pav.). Norint ištirti MG53 erdvinį pasiskirstymą inkstų žievėje normaliomis sąlygomis, buvo analizuojamos inkstų audinių frakcijos. Reguliariai gaudavome 10-kart daugiau bendro citozolio baltymo nei viso ekstrahuoto branduolinio baltymo. T-p65 lygis buvo panašus citozolinėje frakcijoje tarp WT ir mg{36}}/- pelių, bet buvo didesnis mg53-/- pelių branduolinėje frakcijoje (3c pav.). MG53 buvo aptiktas citozolio frakcijoje (su tubulinu kaip citozolio žymekliu). Netikėtai branduolinėje frakcijoje buvo aptiktas didelis MG53 kiekis (su histonu H3 kaip branduolinės frakcijos žymekliu).
Norėdami patvirtinti šią išvadą, mes taip pat ištyrėme MG53 lokalizaciją skeleto raumenų frakcijose (papildomas S2 paveikslas). Mes pakartojome ankstesnius tyrimus, kuriuose MG53 lokalizuotas citozolyje ir sarkolemmalinėje membranoje (natrio-kalio adenozino trifosfatazė kaip membranos frakcijos žymuo) 22, 23, 25, bet taip pat aptiko praturtintą branduolinį MG53 iš skeleto raumenų.
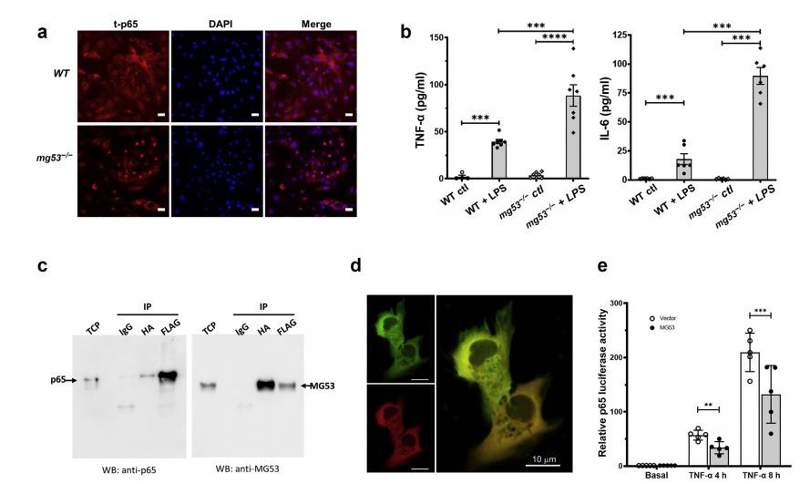
MG53 sąveikauja su p65, kad kontroliuotų naviko nekrozės faktoriaus a sukeltą transkripcijos aktyvumą. Norėdami patvirtinti audinių frakcionavimo rezultatus, atlikome šiuos imunohistocheminius tyrimus. Kultivuojamose WT proksimalinėse kanalėlių epitelio ląstelėse p65 buvo rastas daugiausia citozolyje, bet lokalizuotas branduoliuose, nesant MG53 (4a pav.). Kai šios ląstelės buvo gydomos LPS (5 mg) 8 valandas, priešuždegiminė citokinų sekrecija buvo žymiai didesnė mg53 / ląstelėse nei WT ląstelėse (4b pav.).

Kadangi šie duomenys rodo, kad MG53 gali sąveikauti su p65, kad reguliuotų uždegiminių citokinų ekspresiją, tiesioginė p65 ir MG53 sąveika buvo įvertinta koimunoprecipitacijos tyrimais, naudojant HEK293 ląsteles, kotransfekuotas Flag-p65 ir HA-MG53. Mes parodėme silpną sąveiką (4c pav.). GFP-p65 ir RFP-MG53 plazmidžių kotransfekcija ir konfokalinė analizė patvirtino p65 ir MG53 kolokalizaciją (4d pav.). Tada kiekybiškai įvertinome, ar MG53 veikia NF-kB (p65) transkripcijos aktyvumą po TNF stimuliacijos, matuodami luciferazės aktyvumą iš stabilios NF-kB/293-GFP-Luc transkripcijos reporterio ląstelių linijos, kuri buvo laikinai transfekuota bet kuriuo pHM6 vektoriumi. arba HA-MG53. Reporterio ląstelėse yra transdukuotas lentiviruso ekspresijos ugniagesių luciferazės reporteris, kurį varo minimalus citomegaloviruso promotorius kartu su 4 konsensuso NF-kB transkripcijos atsako elementų kopijomis (kB vieta) prieš srovę. Nesant TNF-a, reporterio ląstelėse, ekspresuojančiose MG53 baltymus, buvo nustatytas labai mažas vidinis luciferazės aktyvumas. MG53 slopino TNF-a sukeltą NF-kB (p65) transkripcijos aktyvumą maždaug 40 procentų (4e pav.).
Pernelyg didelė MG53 ekspresija užkirto kelią NF-kB p65 branduolio perkėlimui po gydymo TNF-a NF-kB p65 perkeliamas į branduolį po gydymo TNF-a proksimaliniame inkstų kanalėlių epitelyje.41 Ištirti, ar gydymas MG53 gali susilpninti NF-kB p65 branduolio translokaciją. stimuliuojant TNF-a, mes per daug išreiškėme MG53 HKC-8 ląstelėse per nuo DOX priklausomą Ad-tPA-MG53 viruso transdukciją arba gydydami rekombinantiniu žmogaus MG53 (rhMG53). Naudojant MG53-specifinį monokloninį antikūną, po DOX priklausomos indukcijos MG53 buvo aptiktas imunoblotingu. MG53 buvo labai daug Ad-tPA-MG53 transdukuotose HKC-8 ląstelėse,
atitinka 1 ng rhMG53/mg ląstelių lizato. Priešingai, HKC-8 paėmė ir išreiškė daug mažesnį rhMG53 kiekį (5a pav.). FL fluorescencine spalva pažymėto rhMG53 įsisavinimas HKC -8 buvo patvirtintas konfokaline mikroskopija (papildomas S3 paveikslas). Po gydymo TNF-a didžiausias p65 aktyvacijos laikas buvo nuo 15 iki 30 minučių (5b pav.). Bazinėmis sąlygomis NF-kB p65 daugiausia gyveno citozolyje, o per didelė MG53 ekspresija to nepakeitė (5c ir d pav.). Tačiau po TNF-a stimuliacijos p65 persikėlė į branduolius HKC-8 ląstelėse, kurios neekspresuoja per daug MG53. Palyginimui, p65 branduolio perkėlimas sumažėjo 33 procentais (ląstelėms, kurioms suteikta rhMG53) iki 50 procentų (transdukuotų ląstelių, duodamų DOX) ląstelėse, kurios per daug ekspresuoja MG53 (5c ir d pav.).

Inžinerijos būdu sukurtų RAW ląstelių perkėlimas į UUOmouse modelį buvo atliktas naudojant 1 - 106 ląsteles, kurios buvo sušvirkštos į uodegos veną iškart po UUO operacijos. Pelės buvo atsitiktinai suskirstytos į grupę, kuri gavo normalų geriamąjį vandenį (-DOX) ir grupę, kuri gavo DOX (2 mg/ml) geriamajame vandenyje. UUO pelės gavo RAWevery kitą dieną iš viso 4 injekcijoms. Inkstai buvo paimti praėjus 7 dienoms po operacijos.
Pelėms, kurioms buvo infuzuojama modifikuota RAW, po to DOX indukcija, buvo žymiai sumažinta (30 procentų) inkstų fibrozė, palyginti su pelėms, kurioms nebuvo gauta ląstelių arba kurioms buvo infuzijos sukurtos RAW ląstelės, bet be Dox indukcijos (66 procentų fibrozinis plotas; 6a ir b paveikslai).
Tik nedidelė RAW / Ad-tPA-MG53 populiacija iki eksperimentų pabaigos išgyveno retikuloendotelinės sistemos stebėjimą. Imunohistocheminis dažymas patvirtino, kad DOX gydymo sukelta RAW tarpininkaujama MG53 ekspresija inkstuose (6c pav.). Įdomu tai, kad UUO inkstuose iš RAW infuzuotų pelių ir DOX sukelto MG53 p-65/t-p65 santykis buvo mažesnis (apie 40 proc.) nei tų, kurie negavo RAW arba tų, kuriems buvo duota RAW be DOX (pav. 6d ir e). Sumažėjęs p-p65 lygis buvo patvirtintas UUO inkstų imunohistocheminiu dažymu p-p65 (S536) (6f pav.). Manome, kad cirkuliuojantis MG53, kurį tiekia Raw / Ad-tPA-MG53 / þDOX, ir proksimalinių inkstų kanalėlių ląstelių įsisavinimas gali sumažinti p-p65 (S536) ir UUO inkstų uždegimą. Palyginti su tik UUO inkstais, TGF-b1, PAI- 1 ir Col1a1 ekspresija žymiai padidėjo pelių UUO inkstuose, kuriems buvo užpilta RAW be DOX (be MG53 indukcijos). Šių profibrotinių genų padidėjimas gali būti siejamas su stiprios alotransplantacijos reakcijos indukcija iš infuzuotų ląstelių į imunokompetentingas peles. Tačiau pelių, kurioms buvo infuzuota RAW ir kurioms buvo suteikta DOX (MG53 indukcija), UUO inkstai išreiškė žymiai mažesnį (60–72 proc. sumažėjimą) PAI-1 ir santykinai mažesnį TGF-b1 ir Col1a1 lygį nei pelėms, kurioms nebuvo atliktas gydymas DOX (pav. 6 g).
Sisteminis rhMG53 vartojimas sumažina NF-kB aktyvaciją ir fibrozės vystymąsi pelėms, kurioms buvo taikoma UUO
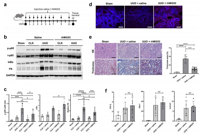
Išbandėme, ar rhMG53 turėjo panašų antifibrozinį poveikį kaip anksčiau aprašyta inžinerinė RAW ląstelių terapija. Mūsų ankstesni farmakokinetikos duomenys rodo, kad rhMG53.42 trumpas pusinės eliminacijos laikas (graužikams apie 90 minučių) Pelės toleravo lėtinį 2–6 mg/kg dozių vartojimą.
rhMG5326,37 šulinys, todėl buvo naudojama 7a paveiksle parodyta administravimo strategija. UUO pelėms atsitiktine tvarka buvo duodama nešiklio (fiziologinio tirpalo) arba rhMG53 (2 mg/kg) kasdien pirmąsias 7 dienas po operacijos, o vėliau kas antrą dieną, kol jos buvo nužudytos 12 dieną. Apgaulingi ir priešingi inkstai rodė maždaug lygiavertį t-p65 ir fibronektino ekspresijos lygiai, o p-p65 lygis šiek tiek padidėjo kontralateraliniuose inkstuose, palyginti su fiktyviais inkstais. Po UUO padidėjo inkstų t-p65. Palyginti su fiziologiniu tirpalu gydytiems gyvūnams, p-65/t-p65 santykis rhMG53-gydytų gyvūnų UUO inkstuose sumažėjo maždaug 37 proc., o IkBa padidėjo maždaug 27 proc. (7b pav. c). Be to, fibronektinas sumažėjo maždaug 33 procentais (7b ir c paveikslai). Imunohistochemija patvirtino, kad po gydymo UUO inkstuose buvo rhMG53 (7d pav.). Bendra fibrozė sumažėjo rhMG{26}}gydytuose UUO inkstuose (7e pav.). Tačiau pelių, gydomų fiziologiniu tirpalu arba rhMG53, TGF-b1, PAI-1 ir Col1a1 RNR ekspresija buvo panaši (7f pav.).

cistanche yra veiksmingas gydant inkstų funkcijos sutrikimą
DISKUSIJA
MG53 yra raumenimis praturtintas TRIM baltymas, kuris iš pradžių buvo identifikuotas kaip svarbus plazmos membranų taisymo mechanizmų komponentas.22,26,42,43 Tačiau MG53 veikia ne tik griaučių raumenimis, o MG53 gali būti išleistas į kraujotaką kaip miokinas.32 Anksčiau parodėme, kad MG53 gali kontroliuoti uždegimą pažeidžiant audinius nutolusiuose organuose.27,29,33,35–37 Šis tyrimas išplečia MG53-tarpininkaujamų organų apsaugos apimtį iki inkstų. Darome išvadą, kad MG53 gali susilpninti intrarenalinį uždegimą ir inkstų fibrozę, blokuodamas citokinų sukeltą priešuždegiminio ir profibrotinio transkripcijos faktoriaus NF-KB aktyvavimą. Ši išvada pagrįsta šiais stebėjimais: (i) genetinė MG53 delecija normaliose pelėse.
dėl to sumažėjo inkstų funkcija, nes pelės sensta, o tai lydėjo inkstų fibrozės padidėjimas ir leukocitų bei makrofagų infiltracija į inkstus; (ii) pelių UUO inkstų pažeidimo modelyje pelių, kurių MG{0}} trūkumas, užsikimšę inkstai pasireiškė daugiau fibrozės ir uždegimo nei pelių, kurių MG53-pilna; (iii) LPS apdorotų proksimalinių kanalėlių epitelio ląstelių TNF-a ir interleukino{3} gamyba susilpnėjo esant MG53; (iv) gydymas MG53 arba per didelė jo ekspresija proksimalinėje kanalėlių epitelio ląstelių linijoje sumažino TNFa sukeltą NF-kB aktyvaciją blokuodamas p65 komponento kB branduolinį translokaciją (nustatyta, kad MG53 jungiasi tiesiogiai su p65, nors ir silpnai); ir (v) p65 fosforilinimas, būtinas NF-kB aktyvinimo žingsnis, buvo sumažintas UUO pelių, gydomų rekombinantiniu MG53, perdėtu MG53 ekspresija makrofaguose, užsikimštuose inkstuose. Be to, UUO pelių, kurioms buvo sušvirkštas rekombinantinis MG53, užsikimštuose inkstuose padidėjo NF-kB aktyvacijos inhibitorius IkBa.

Genetinis MG53 ištrynimas normaliose pelėse buvo leistinas neigiamam senėjimo poveikiui inkstams. Tai rodo, kad endogeninio MG53 buvimas suteikia pradinį apsaugos lygį senėjimo metu. Panašiai, praradus endogeninį MG53, AKI dėl obstrukcijos pablogėjo. UUO inkstas sukaupė MG53, galbūt atspindėdamas nuotolinį miokino aktyvumą iš skeleto raumenų. Lieka neaišku, kaip raumenys MG53 gali būti įtraukiami į inkstą traumos metu; tačiau pažeistas inkstas dažnai išsivysto hipoksija ir patiria oksidacinį stresą,44,45signalai, kurie galėtų padėti įdarbinti MG53. Jei taip, ši „raumenų-inkstų-imuninės ląstelės“ ašis galėtų būti panaudota siekiant susilpninti inkstų pažeidimą.46 Arba inkstų ląstelės išreiškia žemą MG53 lygį pradiniame lygyje,26ir ūminio ar lėtinio sužalojimo metu MG53 gamyba gali būti reguliuojama.
NF-kB yra ryškus uždegimo ir fibrozės transkripcijos veiksnys esant inkstų pažeidimui ir senėjimui.14,17,47,48Mums buvo pasiūlyta ištirti, ar MG53 poveikis gali būti tarpininkaujamas per NF-KB, nes MG53 buvimas inkstų homogenatų branduoliniame skyriuje rodo, kad gali atsirasti transkripcijos trukdžių. Branduolinė MG53 lokalizacija nėra be precedento. Transgeniniame modelyje, per daug ekspresuojančiame miokardo MG53, branduolinis MG53 reguliavo peroksisomų proliferatoriaus aktyvuoto receptorių alfa ekspresiją transkripcijos lygiu ir paveikė širdies lipidų apykaitą.49 Be to, neseniai parodėme, kad rhMG53 slopina NF-kB aktyvaciją, kad sumažintų su amžiumi susijusį širdies nepakankamumą. sumažinant priešuždegiminius citokinus, apoptozę ir oksidacinį stresą senyvuose kardiomiocituose.37
Molekulinis mechanizmas, kaip MG53 moduliuoja p65 branduolinę / citoplazminę mobilizaciją, lieka neaiškus. MG53 neturi branduolio lokalizacijos signalo, bet jame yra 3 numanomi N-galo leucino turtingi branduolinio eksporto signalai, motyvą atpažįsta branduolinio eksporto baltymo eksportinas.50Tiesioginė MG53 ir p65 sąveika buvo gana silpna kaip vienintelis arba pagrindinis MG53 trikdantis poveikis NF-KB aktyvacijai. Nors atrodo, kad MG53 veikia dinaminį NF-KB kritinių komponentų nukleocitoplazminį perkėlimą, tikslūs mechanizmai dar turi būti nustatyti.

Atrodo, kad svarbiausias MG{0}}sukeliamos renoprotekcijos rezultatas yra fibrozinio remodeliavimo sumažėjimas, susilpninant NF-kB sukeltą uždegimą. Inkstų fibrozė yra sudėtingas procesas, apimantis patologinį įvairių ECM baltymų nusėdimą.51 Atrodė, kad MG53 turėjo aiškų poveikį ECM baltymui fibronektinui. Fibronektino kiekis padidėjo UUO inkstuose, kuriems trūksta MG53, ir sumažėjo UUO pelėms, gydomoms MG53. Sunkiau suprasti kitų ECM baltymų ekspresiją, kai yra ir nėra MG53. Anksčiau įrodėme, kad rhMG53 neigiamai reguliuoja TGF-b1/Smad signalizaciją ir slopina ECM baltymų sintezę.31 In vivo, TGF b1, PAI-1 ir Col1a1 transkriptai UUO inkstuose nepadidėjo nuo mg53 / gyvūnams, kurių trūkumas. Šie nuorašai sumažėjo UUO gyvūnų, paskatintų pernelyg išreikšti MG53, vartojant viruso sukeltą pelę.
makrofagais, tačiau skiriant rekombinantinį MG53, jokio poveikio nepastebėta. Tai gali būti tiesiog pakankamo dozavimo atvejis, nes pasiektas intrarenalinis MG53 lygis buvo daug didesnis gyvūnams, kuriems buvo suteiktas makrofagų vektorius, o ne rekombinantinis MG53. Be to, baltymų lygis nebuvo matuojamas, o įvykiai po transkripcijos gali pakeisti ECM UUO. Reikia atlikti tolesnius tyrimus, siekiant išsiaiškinti atsirandantį MG53 vaidmenį moduliuojant specifinius ECM baltymus. Apibendrinant galima pasakyti, kad šis tyrimas parodė, kad miokinas gali padėti reguliuoti pradinį uždegimą atokiame organe, pavyzdžiui, inkstuose, ir, esant inkstų pažeidimui, gali padėti susilpninti ir kontroliuoti uždegimą. 8 paveiksle pateiktas MG53 vaidmens renoprotekcijoje darbo modelis. Su pažeidimu susijusių molekulinių modelių (DAMP, pvz., TNF-a) ir su patogenais susijusių molekulinių modelių (PAMP, pvz., LPS) stimuliacijos ir išeminio streso metu NF-kB signalosoma aktyvuojama inkstuose. MG53 apsaugo inkstus, slopindamas NF-kB signalizacijos fosforilinimą ir aktyvavimą, stabilizuodamas IkBa ir sumažindamas p65 branduolio mobilizaciją, blokuodamas priešuždegiminių programų aktyvavimą. Nors endogeninis MG53 gali tarpininkauti šiems poveikiams, siūlome, kad naudojant MG53 terapiniu būdu būtų galima suteikti tvirtesnę apsaugą, o tai įmanoma remiantis egzogeninio MG53 gebėjimu sumažinti UUO sužalojimą. Norint suprasti, kaip šis miokinas gali būti kliniškai išnaudotas, būtinas tolesnis tyrimas.

cistanche nauda: apsaugo kepenis ir apsaugo nuo fibrozės
ATSKLEIDIMAS
JM turi akcijų TRIM-edicine, Inc., kuri kuria rhMG53 žmonių ligoms gydyti. Patentus dėl MG53 naudojimo turi Rutgers universitetas ir Ohajo valstijos universitetas. Visi kiti autoriai nedeklaravo konkuruojančių interesų.
PADĖKA
Šį darbą palaikė Nacionaliniai sveikatos institutai (NIH) R01-DK106394 (JM, BHR ir P-HL) ir NIH R01-AG062896 (P-HL ir BHR). Šis projektas taip pat buvo iš dalies paremtas intramuralLockwood fondo iš Ohajo valstijos universiteto (P-HL) ir Nacionalinio vertimo mokslų tobulinimo centro (NCATS; P-HL, apdovanojimo numeris UL1TR002733) apdovanojimas. Už turinį atsako tik autoriai ir jis nebūtinai atspindi oficialią NCATS ar NIH nuomonę.
AUTORIUS ĮNAŠASSHL,
PD, P-HL, JM ir BHR sumanė ir (arba) suplanavo tyrimus; HL, PD, P-HL, ZL ir XZ atliko eksperimentus, surinko duomenis ir atliko duomenų analizę; PD, P-HL ir BHR interpretavo rezultatus; ir P-HL bei BHR parengė, peržiūrėjo ir patvirtino rankraštį. Visi autoriai perskaitė ir patvirtino galutinę versiją.
PAPILDOMA MEDŽIAGA
Papildomo failo (PDF) papildomi metodai.
S1 lentelė.Pradmenų sekos. S1 paveikslas. mg{1}}/- pelėms būdingas padidėjęs ECM baltymų nusėdimas. Amžius atitinkantys (10 mėn.) laukinio tipo (WT) ir mg53- /- inkstų audiniai buvo nudažyti 40 6-diamidino-2-fenilindoliu (DAPI; mėlyna, kairiosios plokštės), a- lygiųjų raumenų aktinas (SMA; žalia, antroji plokštė), fibronektinas (raudona, trečioji plokštės) ir sujungti (dešinės plokštės). Strypas ¼ 25 mm. Inkstų fibrozės ploto kiekybinis įvertinimas (n ¼ 3 grupėje). Duomenys pateikiami kaip vidurkis -SD. Studento t testas. ***P <>
S2 paveikslas.Skeleto raumenų MG53 pasiskirstymas tarp branduolio ir citoplazmos. Skeleto raumenys, gauti iš laukinio tipo (WT) ormg{3}}/- pelių, buvo suskirstyti į frakciją ir imunoblotuoti naudojant pagal užsakymą pagamintą anti-MG53 antikūną (3 mg lizatų) ir ląstelių skyriaus žymenis (20 mg lizatų). Natrio-kalio adenozino trifosfatazės naudojamos kaip ląstelės membranos žymeklis, histonas H3 – kaip branduolio žymeklis, o tubulinas – kaip citozolio žymeklis.
S3 pav.HKC-8 proksimalinės inkstų kanalėlių ląstelės specifiškai pasisavina AlexaFluor 647 pažymėtą rhMG53. rhMG53 (trimedicina) ir galvijų serumo albuminas (BSA; ThermoFisher Scientific) buvo paženklinti Alexa Fluor (AF) antikūnų ženklinimo rinkiniais (Life Technologies) pagal gamintojo protokolą. HKC-8 ląstelės buvo kultivuojamos ant Delta TPG stiklinio dugno lėkštelės (Bioptechs Inc.) Dulbecco modifikuotoje Eagle terpėje (DMEM) su 10 procentų galvijų vaisiaus serumo (FBS), dalyvaujant pažymėtiems baltymams BSA-AF647 (kairėje). ) ir rhMG53-AF647 (dešinėje) 24 val. Z-stack vaizdai buvo paimti iš LSM780 konfokalinio mikroskopo (Zeiss). Vaizduose pavaizduotos ląstelės indų apačioje. Strypas ¼ 25 mm.
S4 pav.RAW ląstelių kūrimas tarpininkaujant indukuojamai MG53 sekrecijai. (A) RAW ląstelės buvo užkrėstos Ad-tPA-MG53 24 valandas ir dar 24 valandas apdorotos be (doksiciklino [Dox]) arba Dox (þDox, 1 mg / ml), kad sukeltų tPA-MG53 ekspresiją. Konfokaliniai vaizdai parodė MG53 ekspresijos indukciją (pagal užsakymą pagamintas anti-MG53 antikūnas, raudonos, apatinės plokštės) iš makrofagų tipo RAW ląstelių (F4/80 dažymas, žalia, viršutinės plokštės). Strypai ¼ 25 mm. (B, C) Ląstelių lizatų (0,6, 3 ir 6 mg kiekiu) Western blot analizė, siekiant nustatyti indukuotą tPA-MG53 ir MG53 ekspresiją iš užkrėstų RAW ląstelių (B) ir atitinkamos kultūros. terpės koncentratai (2, 5 ir 10ml tūriais) (C). Įvairūs rhMG53 kiekiai (0.2, 1, 0,05 ir 0,025 ng) buvo įkelti kaip standartai. Mw, molekulinės masės žymenys.






